Journal of Pharmaceutical Analysis | 生姜外泌体作为姜黄素递送系统在治疗溃疡性结肠炎中的应用
溃疡性结肠炎(UC)是一种慢性、非特异性肠道炎症疾病,现有治疗方法存在副作用大、易复发等问题。姜黄素(CUR)具有抗炎、抗氧化、抗菌等多种潜在健康益处,但其生物利用度低、稳定性差、人体内吸收效果较差,限制了其临床应用。植物来源纳米囊泡具有生物相容性好、靶向性强、成本低等优势,尤其是生姜来源纳米囊泡已被证明可以靶向结肠并被肠道细胞吸收。
近期发表在《Journal of Pharmaceutical Analysis》上的一篇文章“Formulation,characterization, and evaluation of curcumin-loaded ginger-derived nanovesicles for anti-colitis activity” 通过研究一种高效的生姜来源纳米囊泡(GDNV)提取方法,并负载姜黄素,评估其在溃疡性结肠炎模型中的治疗效果,探讨了生姜来源纳米囊泡作为姜黄素递送系统在治疗溃疡性结肠炎中的应用。
一、主要方法与技术
01、GDNV提取方法优化
作者参考前期的超速离心联合蔗糖密度梯度离心(U + GU),和PEG8000(P)沉淀法,设计了一种更高效的提取方法,采用PEG8000结合蔗糖密度梯度离心(方法3:PEG8000沉降联合蔗糖密度梯度离心(P + GU)。

图1. 生姜来源的纳米囊泡(GDNV):提取,分离和加载姜黄素
通过对比三种方法,发现对于每获得10mg的GDNV,方法1(U + GU)需要离心40小时,方法2(P)离心12小时,方法3(P + GU)离心20小时(表1)。TEM结果表明,不同提取方法得到的纳米囊泡均为杯状结构,方法1(U+GU)和方法3(P+GU)提取的囊泡结构形貌较好。使用 Malvern Nano ZS 激光粒径仪(Malvern Instruments)测量粒径和电位。结果表明,生姜来源的纳米囊泡的平均粒径为≤400 nm,Zeta电位为负,色散系数较低(约0.166),表明囊泡分布相对均匀。综合来看,方法3在提取效率、纯度和时间成本上表现最优。

表1:不同提取方法的样品比较
U+GU:超速离心联合蔗糖密度梯度离心; P:PEG8000沉淀; P+GU:PEG8000沉降结合蔗糖密度梯度离心; GDNV:生姜来源的纳米囊泡。
02、GDNV的化学成分
使用UPLC-Q-Exactive-Orbitrap-MS鉴定了34种化学成分,除部分氨基酸外,主要包括姜辣素和二苯庚烷组分(图2A)。6-姜酚和6-姜烯酚在以往的研究中已有报道,其他32种化学成分是首次鉴定出来的。姜辣素具有抗肿瘤、抗氧化和抗菌活性。6-姜辣素是生姜中的主要活性成分,通过调节核因子κB(NF-κB)、Wnt/β-catenin信号通路以及抗氧化和抗炎机制来保护和缓解UC小鼠的症状。通过脂质组学分析共鉴定出57种脂质[图2B]。尽管使用不同的提取方法检测到相同类型的脂质,但其含量各不相同,其中神经酰胺(Cer)被发现是最丰富的脂质,Cer是一种鞘脂,主要在内质网中合成,可诱导内质膜的负曲率。蛋白组学分析发现GDNV 中可能含有丰富的水通道蛋白质膜内在蛋白 1-2 (PIP1-2)、烟酰胺腺嘌呤二核苷酸磷酸 (NADP) 依赖性苹果酸酶和过氧化氢酶同工酶 A。

图2. 生姜来源的纳米囊泡(GDNV) 的生化表征
(A)GDNV的化学成分。(B)GDNV的脂质组成。(C)GDNV的蛋白质组成
03、载有姜黄素的生姜外囊泡(CG)的表征与分析
通过超声孵育制备了负载CUR的GDNV,并通过蔗糖密度梯度离心去除未上样的CUR[图3A]。蔗糖密度梯度离心后沉积在管底部的CUR(图3A中右起第一)。对于CG,在蔗糖密度梯度中离心后可以看到清晰的样品条带,并且未加载的CUR沉降在管底部。本实验中的不同条带可能是囊泡载荷的个体差异,载荷越高(即样品密度越高),导致条带更靠近管底。当CUR量大于纳米囊泡数时,可检测囊泡数量显著减少,药物载量以1:5的比例达到饱和,持续增加CUR量并未显著增加囊泡负荷率。通过研究不同的超声处理时间,发现当超声处理时间为3 min时,样品上样量在大多数比率下更高。
接着使用激光粒度分析仪测试了CG的粒径和电位。结果显示,生姜来源的纳米囊泡的平均粒径为449 ± 7.39 nm,负Zeta电位为−10.82 ± 1.85 mV(图3B)。

图3. 载有姜黄素(CG) 的生姜来源纳米囊泡的表征
(A)分离CG的示意图。(B)透射电镜图像、粒径和CG中Zeta电位的测定。GDNV:生姜来源的纳米囊泡; 方法A:超声1min上药; 方法B:超声波3min上药
04、CG在小鼠体内分布
给药后48小时,小鼠中仍然存在显着的荧光,表明纳米囊泡在体内停留的时间超过48小时(图4A)。12 小时在 CG 组小鼠的腹部观察到最明显的荧光。因此,当时解剖剩余的小鼠,并收集五个器官和结肠进行成像。分离器官成像显示,CG小鼠的结肠区域表现出最强的荧光,在肝脏、肾脏和脾脏中观察到额外的荧光。相比之下,GDNV组小鼠的荧光主要在结肠中,其他器官也有少量荧光(图4B)。

图4. 载有姜黄素(CG) 的生姜来源纳米囊泡在小鼠中的生物分布
(A)记录荧光信号长达灌胃后48小时。(B)第12小时小鼠分离器官成像的分布。GDNV:生姜来源的纳米囊泡。
05、CUR治疗UC的药效学研究
CUR单独使用对UC有一定治疗作用,尤其在改善结肠长度、调节部分炎症因子和肠道菌群方面表现良好。但CUR的效果显著弱于CG组,说明将CUR载入姜源纳米囊泡中能显著增强其生物利用度和治疗效果。CG组在DAI、炎症因子调控、菌群恢复、结肠病理改善等方面均优于CUR组,表明纳米囊泡作为递送系统能有效提升CUR的抗结肠炎活性。

图5. 姜黄素治疗溃疡性结肠炎的药效学研究
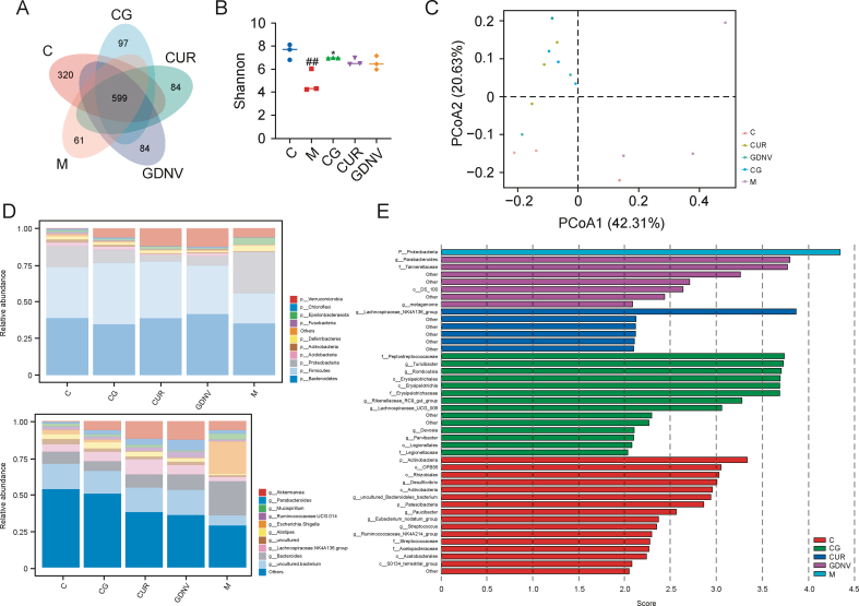
通过探究各组对小鼠肠道菌群组成和多样性的调节情况发现:CUR单独使用对肠道菌群有一定调节作用,但效果较弱。CG(载药纳米囊泡)能更全面、显著地改善UC引起的肠道菌群失调,通过提升有益菌、抑制有害菌,从而增强抗炎效果和肠道屏障功能。

图6. 肠道菌群分析
(A)肠道菌群分析。(B)α多样性分析指标图。(C)β多样性分析结果图。(D)门和属水平肠道菌群的物种分析。(E)肠道菌群物种差异分析。
二、研究结论
❖研究出生姜来源外泌体最佳提取方法:PEG8000 + 蔗糖密度梯度离心(P + GU);
❖姜黄素最佳负载条件:超声3分钟,GDNV:CUR = 1:1,负载率 & 包封率 94.03% & 89.30%;
❖动物实验中生姜来源纳米囊泡主要分布器官:结肠(富集),肝、脾、肾(少量);
❖抗炎效果:与CUR和GDNV相比,CG在改善溃疡性结肠炎(UC)小鼠的疾病活动度、结肠长度、肝脾系数、骨髓过氧化物酶活性和生化因子水平方面表现出优异。
❖肠道菌群调节:增加有益菌,减少致病菌;
❖通过组学分析发现了10种调节代谢的关键物质,涉及抗炎、抗氧化、肠屏障保护等。
该研究表明,GDNV 可用于具有增强治疗潜力的 CUR 递送。
三。研究意义
成功开发了一种高效、可持续的植物源纳米载体系统,用于姜黄素的结肠靶向递送。CG(负载姜黄素的GDNV) 在治疗溃疡性结肠炎方面优于单纯姜黄素或GDNV,具有协同治疗作用。该研究为植物源纳米囊泡作为药物递送平台提供了新思路,尤其适用于炎症性肠病等肠道疾病的治疗。
文献来源:Huang S, Zhang M, Li X, Pei J, Zhou Z, Lei P, Wang M, Zhang P, Yu H, Fan G, Han L, Yu H, Wang Y, Jiang M. Formulation, characterization, and evaluation of curcumin-loaded ginger-derived nanovesicles for anti-colitis activity. J Pharm Anal. 2024
最新动态
-
11.20
Journal of Pharmaceutical Analysis | 生姜外泌体作为姜黄素递送系统在治疗溃疡性结肠炎中的应用
-
11.20
J Nanobiotechnology | 叶酸修饰的生姜衍生的细胞外囊泡可以重塑免疫微环境,靶向治疗类风湿性关节炎
-
11.20
WB实验翻车无数次?可能从一开始,你的抗体就选错了!
-
11.20
从“核心”到“网络”:如何以已知基因为锚点,绘制其上下游通路图谱!
-
11.20
【收藏级干货】蛋白互作验证全攻略:从实验设计到顶刊发表
-
11.20
外泌体——疾病诊断的“新星”,如何高效研究它?
-
11.20
【技术干货】分子互作“四大技术”怎么选?SPR, MST, ITC, BLI 超全对比指南!
-
10.22
Nutrients |香菇来源外泌体可改善老年小鼠的认知功能并重塑肠道菌群
-
10.22
Materials Today Bio(IF:10.2)| 载有西兰花外泌体的抗菌水凝胶可促进 MRSA 感染伤口的抗疤痕愈合
-
10.22
文献哪里下载?这6个网站让你轻松搞定全文!


