没有抗体?不是模式植物?DAP-seq照样搞定你的TF靶基因!
想象一下:你是一位作物育种专家,想培育抗旱性更强的小麦。你怀疑某个转录因子是关键“指挥官”,但它究竟调控着下游哪些基因?传统方法要求你必须先花费一两年培育转基因植株,再等待数月获取高质量抗体……
这一漫长而昂贵的流程,让无数针对非模式植物和重要作物的研究步履维艰。
如今, DAP-seq 的技术正在改变游戏规则。 它无需抗体、无需转基因,就能高效绘制出蛋白质与DNA的相互作用图谱,凭借这一优势,该技术迅速成为领域热点,研究产出呈现井喷之势——2025年发文量达98篇,目前增长势头依然强劲,是当下植物功能基因组学研究的明星工具。

DAP-seq 技术应用文献统计
1、DAP-seq的技术核心
第一步:重组蛋白表达与纯化。 研究人员通过体外原核或真核表达系统,合成带有特异性亲和标签的重组目的蛋白(通常是转录因子)。
第二步:基因组DNA文库制备。 从目标物种组织或细胞中提取高分子量基因组DNA,并通过物理或酶学方法将其随机片段化。随后对DNA片段进行末端修复与接头连接,构建适用于高通量测序的全基因组DNA片段文库。
第三步:蛋白-DNA复合物体外孵育。 将纯化后的重组目的蛋白与全基因组DNA文库在含有特异性结合缓冲液的体系中进行共孵育,使蛋白与其特异性结合的DNA序列在体外形成复合物。
第四步:亲和纯化与复合物捕获。 利用重组蛋白上的亲和标签,通过对应的层析介质(如His标签与镍柱、FLAG标签与抗体偶联磁珠)对蛋白-DNA复合物进行特异性捕获。随后经过一系列严谨的清洗步骤,去除非特异性结合的DNA片段。
第五步:测序与生物信息学分析。 洗脱获得与目的蛋白特异性结合的DNA片段,构建测序文库,进行高通量测序。将测序得到的序列通过比对定位回参考基因组,从而在全基因组范围内鉴定出该蛋白的精确结合位点,并进一步分析其结合基序特征。
整个实验流程在体外完成,避免了对体内遗传操作或特异性抗体的依赖。

DAP-seq实验流程概述
2、优势解析-为何DAP-seq独擅植物领域?
DAP-seq的优势,在植物科学研究中体现得淋漓尽致。
优势1:真正跨越物种限制,普适性极强。
适用物种:几乎所有植物物种,尤其是那些难以遗传转化、没有高质量抗体的物种。
无论是水稻、玉米、小麦等主粮作物,还是果树、林木、中药材甚至藻类,只要能得到基因组DNA和基因序列,就能展开研究。这为非模式植物的功能基因组学研究打开了大门。
优势2:快!省!通量高
无需漫长的转基因植株培育(缩短科研探究时间);
无需昂贵且难以获得的特异性抗体;
可在短期内批量分析数十甚至上百个转录因子,加速调控网络解析。
优势3:保留基因组原生“修饰”信息。
DAP-seq直接使用基因组DNA,天然保留了DNA甲基化等表观遗传修饰。这意味着它能反映蛋白质与修饰后DNA的真实结合情况,结果更具生理相关性;
可同时发现转录因子的经典结合基序和非典型结合位点。
优势4:实验设计灵活可控。
研究人员可以轻松地在反应体系中添加激酶模拟磷酸化,或加入小分子、辅因子,以研究这些条件对蛋白质结合DNA能力的影响,解析复杂的调控机制;
可以混合多个蛋白,研究竞争或协同结合。
3、应用场景,从基础科研到设计育种
那么,DAP-seq具体能解决哪些实际问题?
➤解码逆境应答通路:当植物遭遇干旱、盐碱、病虫害袭击时,哪些转录因子被激活?它们又启动了哪些“防御军团”基因?DAP-seq能够快速绘制出这条胁迫响应的调控链,为抗逆育种提供靶点。
➤挖掘高产优质基因:控制籽粒大小、果实糖分、花期、株型的关键转录因子是谁?它的调控网络如何运行?利用DAP-seq进行系统性筛选与验证,是功能基因挖掘的加速器。
➤合成生物学与代谢工程:想提高珍稀药材中某次生代谢产物的含量?可以人工设计或改造转录因子,再用DAP-seq验证其是否能精准结合到目标代谢通路基因的上游,实现对代谢通路的理性重编程。
国内外多个顶尖团队已利用该技术取得突破。
文献案例:2025年10月,四川大学张阳教授团队在《Journal of IntegrativePlant Biology》(IF: 9.3)发表了题为“Light regulates tomato fruit metabolome via SlDML2‐mediated global DNA demethylation”的研究论文,包括DAP-seq在内的多组学技术,成功解析了红光与蓝光调控番茄果实代谢与成熟的完整信号通路,为我们提供了一个绝佳的技术应用范本。
(1)科学问题与假设:
研究团队发现,补充红光或蓝光能显著促进番茄果实中类胡萝卜素、黄酮等风味物质的积累,并加速成熟过程。他们推测,光信号的核心转录因子 SIHY5 可能在此过程中扮演“总开关”的角色,但其直接调控的下游关键基因尚不明确。
(2)DAP-seq的核心应用:精准锁定“开关”的直接靶点
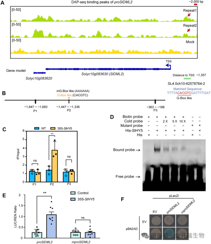
为了验证SIHY5是否直接调控果实成熟的关键基因,研究团队采用了 DNA亲和纯化测序技术。他们体外表达了带有标签的SIHY5蛋白,并将其与番茄全基因组DNA文库进行孵育,“钓取”所有SIHY5蛋白特异性结合的DNA片段并进行测序。
DAP-seq实验结果明确指出: SIHY5蛋白能够特异性结合在DNA去甲基化酶基因 SIDML2 的启动子区域,其结合位点是一个经典的 G-box 顺式作用元件。这为“光信号→转录因子→表观遗传修饰”的调控链条提供了最直接的分子证据。

SlHY5直接诱导 SlDML2的表达,以确定光介导的果实代谢变化
A:DAP-seq B、C:ChIP‐qPCR D:EMSA E:双荧光素酶 F:酵母单杂
(3)实验结果与机制闭环:
DAP-seq的发现成为了整个研究的枢纽。后续的ChIP-qPCR、EMSA和双荧光素酶报告实验均验证了这一结合的真实性与功能性,证实SIHY5确实能直接激活SIDML2的表达。
至此,完整的调控通路得以清晰浮现:
红光/蓝光 → 光受体(SIPHYB2/SICRY1a) → 核心转录因子SIHY5 → (通过DAP-seq证实)直接结合并激活 → 去甲基化酶基因SIDML2 → 全基因组DNA去甲基化 → 成熟相关基因(如SIRIN)及代谢基因启动子激活 → 促进果实成熟与风味物质积累
4、技术局限与实验组合
当然,DAP-seq并非“万能神器”。其最主要的局限在于体外环境无法完全模拟细胞内复杂的染色质状态和核内微环境,可能存在假阳性或假阴性。
因此,最佳的研究策略是将其作为强大的“初筛”和“发现”工具。其产生的假设,需要进一步通过分子互作实验进行验证,如:
❖双荧光素酶实验:通过荧光活性定量分析转录因子对靶基因启动子的调控作用
❖电泳迁移率变动分析(EMSA):验证转录因子与预测结合位点的特异性互作
❖酵母单杂交(Y1H):检测转录因子与DNA顺式作用元件的相互作用
❖体外Pull-Down实验:直接检测转录因子与靶基因DNA片段的结合
❖基因编辑后的表型观察:构建靶基因或转录因子突变体,观察表型变化
❖结合RNA-seq分析下游基因表达变化
多种技术证据相互印证,才能构成一个完整可靠的科学故事。
5、总结
DAP-seq技术的普及,如同为植物学研究提供了一把标准化的“基因调控扫描仪”。它极大地降低了探索门槛,加速了从“基因组序列”到“功能与调控解析”的认知进程。
未来,DAP-seq与单细胞测序、空间转录组、CRISPR筛选等前沿技术的融合,将使我们能够以前所未有的分辨率和系统性,全景式解析植物生命过程的调控网络。最终将为分子设计育种和绿色智慧农业提供不竭的源头创新动力,助力我们培育出更抗逆、更高产、更富营养的新品种,应对全球粮食安全与可持续发展的挑战。
若您的研究正致力于挖掘关键调控因子、绘制性状背后的分子图谱,金开瑞生物可为您提供专业的 DAP-seq 及配套验证(Y1H、ChIP-qPCR、EMSA等)一站式解决方案,从实验设计到数据解读,助您快速获得可靠结果。
参考文献:
[1] Schiller K, Meierhenrich A, Zenker S, Sielmann LM, Laker B,Bräutigam A. Optimized DNA affinity purification sequencing determines relative binding affinity of transcription factors. Biol Methods Protoc. 2025 Nov 7;10(1):bpaf082.
[2] Zhang Z, Zhang J, Wang Y, Chen Y, Hu Q, Zhang X, Li W, Xiao Y, Zhou K, Lai Y, Su D, Tatsis E, Liu G, Liu M, Zhong Z, Zhang Y. Light regulates tomato fruit metabolome via SlDML2-mediated global DNA demethylation. J Integr Plant Biol. 2026 Feb;68(2):383-405. doi: 10.1111/jipb.70066. Epub 2025 Oct 23.
最新动态
-
04.07
【客户文献分享】药用真菌槐耳(Huaier)来源外泌体样纳米颗粒:携带miRNA跨物种调控,精准抑制乳腺癌
-
03.24
IF:12.6首报!黄芪来源外泌体样纳米颗粒三重机制协同治疗前列腺癌
-
03.11
同为抗体,为什么一抗看“抗原种类”,二抗却看“一抗种属”?
-
03.11
J Nanobiotechnology(IF=12.6):蔓越莓“纳米邮差”递送麦角甾醇,重启早衰卵巢功能!
-
02.27
没有抗体?不是模式植物?DAP-seq照样搞定你的TF靶基因!
-
02.27
高分研究的共同选择:三篇权威文献背后的ChIP实验工具解析
-
02.27
表观遗传学进入“多维验证”时代,这些疾病机制再也藏不住了!
-
02.27
“药食同源”顶刊思路(IF=10.5)!来源鉴定+活性追踪+体内验证,全面解析无花果来源外泌体抑制乳腺癌骨转移的双重机制!
-
02.27
千年古方,纳米新生:科学家破解半夏如何“指挥”免疫细胞对抗肺癌!
-
01.29
技术跨界联用:表观遗传学进入“多维验证”时代,这些疾病机制再也藏不住了!文末有惊喜活动!


