FRONT PHARMACOL | 三七外泌体通过调控PI3K/AKT信号通路促进大鼠骨髓间充质干细胞的成骨分化
骨质疏松症(Osteoporosis)是一种常见的全身性代谢性骨病,主要表现为骨量减少、骨小梁微结构破坏及骨脆性增加,严重影响中老年人群的身心健康和生活质量。作为全球公共卫生问题,据估计全球约有5亿人受骨质疏松症影响,女性发病率显著高于男性。据2021年在中国开展的一项流行病学研究显示,40岁及以上成年人中,男性骨质疏松症患病率为5.0%,女性则高达20.6%。三七(Panax notoginseng)是一种在临床实践中广泛应用的植物药,传统上被认为具有“促进血液循环、消除瘀滞、减轻肿胀和缓解疼痛”的功效,并已广泛应用于创伤性疾病。现代药理学研究进一步证实,三七的主要活性代谢产物—三七皂苷,具有显著的抗炎、抗氧化及促进骨修复的活性。从化学结构上看,三七皂苷是三萜皂苷类化合物,由三萜苷元通过糖苷键与糖基团连接,形成两亲性表面活性分子。这种结构使其能与生物膜相互作用,并影响吸收、分布及代谢过程,从而调节其对骨代谢的药理作用。
2025年11月一篇发表在《Frontiers in Pharmacology》的题目为《Exosomes derived from Panax notoginseng promote osteogenic differentiation of rBMSCs via the PI3K/AKT signaling pathway》的论文通过实验探究了三七来源的外泌体在大鼠骨髓间充质干细胞(rBMSCs)的成骨分化中的作用并阐明了潜在的细胞信号调控机制。

一、研究创新点
❖发现并验证三七外泌体具有促进成骨分化的作用:
之前研究多集中于三七的活性成分(如三七皂苷)对骨代谢的影响,而该研究从植物外泌体角度出发,证实三七外泌体可直接促进rBMSCs的成骨分化。
❖明确了作用机制为PI3K/AKT信号通路的激活:
通过转录组测序、KEGG富集分析及抑制剂(LY294002)实验,证实三七外泌体通过激活PI3K/AKT信号通路来增强成骨相关基因与蛋白的表达。
❖系统性的实验设计与多层次验证:
从外泌体提取与表征、细胞摄取、增殖活性、成骨分化标志物(ALP、RUNX2、OPN、COL1)的基因与蛋白表达、矿化结节形成等方面,全面验证了三七外泌体的成骨促进作用。
❖植物外泌体作为新型治疗载体的探索:
相比动物来源的外泌体,植物外泌体具有低免疫原性、高生物相容性、易于提取等优势,本研究为其在骨组织工程与骨质疏松治疗中的应用提供了实验依据
二、研究思路
1、三七外泌体的分离与表征
三七外泌体通过差速离心结合蔗糖密度梯度离心法成功分离(图1A);透射电子显微镜(TEM)结果显示,提取的三七外泌体呈现典型的杯状结构(图1B);纳米粒度分析(NTA)结果表明,其粒径分布均匀,平均粒径约为162.5纳米,浓度为7.3×1011颗粒/毫升(图1C)。

图1.三七外泌体的提取与表征
(A) 三七外泌体提取过程示意图。(B) 三七外泌体的透射电子显微镜观察图像。(C) 三七外泌体的纳米颗粒跟踪分析结果。
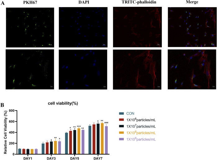
2、三七外泌体的摄取以及对rBMSCs活性的影响
采用亲脂性荧光染料PKH67标记三七外泌体的脂质双层,随后将标记外泌体与rBMSCs共培养。细胞骨架用鬼笔环肽染色,细胞核用 DAPI 染色,以确定三七外泌体的细胞内定位。激光共聚焦显微镜结果表明三七外泌体可被rBMSCs有效摄取并定位于细胞质内(图2A)。为探究三七外泌体对rBMSC增殖的影响,本研究采用 CCK-8法检测不同浓度外泌体(1×10⁶、1×10⁷、1×10⁸、1×10⁹颗粒/mL)的作用。经综合评估,确定1×10⁸颗粒/mL为后续实验的最佳浓度(图2B)。

图2.三七来源外泌体被rBMSCs摄取的情况
(A) rBMSCs与PKH67标记的三七外泌体共培养8小时后的共聚焦显微镜荧光图像。(B) 通过CCK-8法检测三七外泌体对rBMSCs活力的影响(均值 ± 标准差,n = 6)。统计分析:采用双因素方差分析(Two-way ANOVA),以及Tukey事后检验。###P < 0.001,与1 × 108 颗粒/毫升组相比;P < 0.05,*P < 0.01,**P < 0.001,与对照组(CON组)相比。
3、外泌体显著增强rBMSCS的骨生成分化和矿化能力
为探究三七外泌体对rBMSCs成骨分化及矿化基质形成的影响,文章进行了ALP与Alizarin Red S染色与定量检测实验。结果显示第7天时,EXO组相比于空白组(NC)和对照组(CON)的ALP染色强度与酶活性均显著升高(图3A、B)。茜素红S染色结合基于CPC(西吡氯铵)溶解的定量评估证实了矿化结节的存在,第14天时,NC组未显示明显红色结节,而其他所有组均呈现显著的红色钙结节。与NC组相比,CON组显示出更强的染色强度和更高的钙结节数量,但这些指标仍低于EXO组。通过CPC进行的定量分析进一步验证,在所有评估时间点上,EXO组的钙沉积量始终超过NC组和CON组(图3C、D)。

图3.三七来源外泌体对rBMSCs中ALP活性及矿化基质沉积的影响
(A) 第7天时rBMSCs的ALP染色图像及ALP活性定量分析。(B) 第14天时rBMSCs的ALP染色图像及ALP活性定量分析。(C) 第14天时rBMSCs矿化结节的茜素红S染色图像及定量分析。(D) 第28天时rBMSCs矿化结节的茜素红S染色图像及定量分析。(均值 ± 标准差,n = 3)。统计分析:采用单因素方差分析(One-way ANOVA),事后进行Tukey检验。###P < 0.001,与对照组(CON组)相比;*P < 0.01,**P < 0.001,与阴性对照组(NC组)相比。
4、RT-qPCR实验证明三七外泌体促进成骨分化标志物的表达和翻译
为探究三七外泌体对rBMSCs成骨相关基因及蛋白表达的影响,实验将细胞分别培养于对照组(CON)和外泌体组(EXO)。实时定量PCR检测显示,与CON组相比,EXO组中COL1、ALP、 OPN 和RUNX2等关键成骨基因的mRNA水平显著升高(图4A-D)。蛋白质印迹分析进一步验证了这一结果,表明EXO组中COL1、ALP、 OPN 和RUNX2的蛋白表达量增加,与RT-qPCR数据一致。这些结果表明,三七外泌体能有效增强成骨相关因子在转录和翻译水平的表达(图4E,F)。

图4.Panax notoginseng来源外泌体对rBMSCS中骨生成蛋白和基因表达的影响
RT-qPCR用于检测rBMSCs中在使用Panax notoginseng外泌体处理后,骨源基因COL1(A)、ALP (B)、OPN (C)和RUNX2 (D)的mRNA表达变化。(E)对用PBS或三七外泌体处理的rBMSCs骨生成蛋白(COL1、ALP、OPN、RUNX2)表达水平进行了西方印迹分析,并对COL1、ALP、OPN和RUNX2 (F)蛋白带进行灰度定量分析。(均值±标准差,n = 3)。统计分析:独立样本t检验。P < 0.05,*P < 0.01,**P < 0.001 vs. CON 组。
5、转录组分析揭示调控机制
为阐明三七外泌体诱导rBMSCs成骨分化的分子机制,本研究对转录组测序数据进行主成分分析(PCA)以评估样本变异性。PCA结果显示CON组与EXO组间存在显著分离,且各组内一致性较强(图5A)。采用DESeq2软件通过严格筛选标准鉴定差异表达基因(DEGs),共获得2,298个DEGs,其中1547个基因表达上调,751个基因表达下调。火山图(图5B)和热图(图6C)直观呈现了这些差异表达基因(DEGs)的分布特征与表达谱。GO富集分析(图5D-F)显示:在生物学过程(BP)中,DEGs主要富集于骨代谢、免疫与炎症反应、细胞迁移及增殖;在细胞组分(CC)中,富集于细胞外基质、膜相关区域及细胞内囊泡;在分子功能(MF)中,DEGs显著富集于离子转运、细胞因子活性及脂质结合。此外, KEGG 通路分析(图5G)揭示PI3K/ AKT 通路存在显著激活。

图5.对CON组与EXO组rBMSCs的转录组学分析
(A) PCA图显示了CON组与EXO组细胞簇的明显分离。(B) 火山图展示了差异表达基因,其中红点代表上调基因,蓝点代表下调基因(阈值:|Log2倍数变化| > 1, p < 0.05)。(C) 热图呈现了CON组与EXO组之间差异表达基因的层次聚类结果,清晰地展现出全局性表达差异。上调基因的GO富集分析 识别出在生物过程(D)、细胞组分(E)和分子功能(F)类别中显著富集的条目。(G) KEGG通路分析显示,三七外泌体处理显著激活了关键通路,尤其是PI3K-Akt信号通路(p < 0.05)。
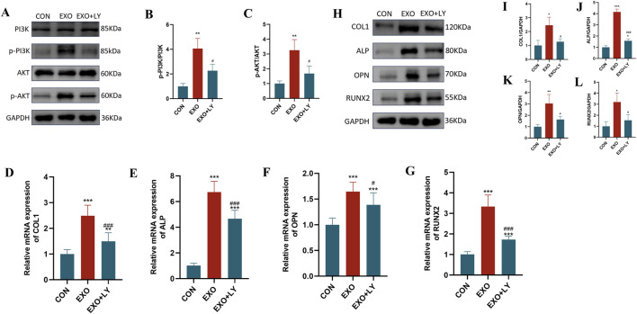
6、LY294002处理实验验证细胞信号通路
本研究采用PI3K/AKT信号通路特异性抑制剂LY294002来验证三七外泌体调控成成骨分化的信号通路细胞机制。设置三个实验组:对照组(PBS处理)、EXO组(三七外泌体处理)和EXO+LY组(三七外泌体联合LY294002处理)。诱导培养14天后,采用实时荧光定量PCR和蛋白质印迹法检测相关基因及蛋白的表达水平。蛋白质印迹分析(图6A-C)显示,与对照组(CON组)相比,EXO组磷酸化PI3K(p-PI3K)和磷酸化 AKT(p-AKT)水平显著升高,而LY294002处理(EXO + LY组)可显著抑制该升高。实时定量PCR检测(图6D-G)表明,EXO组中成骨相关基因(COL1、ALP、 OPN 、RUNX2)的mRNA表达量显著高于CON组,且该升高被LY294002干预明显降低。此外,成骨相关蛋白的蛋白质印迹分析(图6H-L)显示,EXO组中COL1、ALP、 OPN 和RUNX2的蛋白水平显著增加,而LY294002处理(EXO + LY组)能有效抑制其表达。这些结果表明,三七外泌体通过激活PI3K/ AKT 通路,增强rBMSCs中成骨相关基因和蛋白的表达,从而促进成骨分化。

图6. LY294002对三七外泌体介导的rBMSCs成骨分化的影响
(A) 对对照组(CON)、三七外泌体组(EXO)以及三七外泌体+PI3K/Akt抑制剂LY294002组(EXO + LY)的rBMSCs进行磷酸化PI3K(p-PI3K)、总PI3K、磷酸化Akt(p-Akt)和总Akt蛋白表达水平的Western blot分析。 (B, C) p-PI3K/PI3K及p-Akt/Akt比值的灰度定量分析。(D–G) 通过qRT-PCR检测CON、EXO和EXO + LY组rBMSCs中成骨基因COL1 (D)、ALP (E)、OPN (F) 和RUNX2 (G) 的mRNA表达水平。 (H) 对CON、EXO和EXO + LY组rBMSCs中成骨蛋白(COL1、ALP、OPN、RUNX2)表达水平进行Western blot分析,并对COL1 (I)、ALP (J)、OPN (K) 和RUNX2 (L) 的蛋白条带进行灰度定量分析。(均值 ± 标准差,n = 3)。采用单因素方差分析(one-way ANOVA)结合Tukey事后检验进行统计分析。P < 0.05,*P < 0.01,**P < 0.001,与CON组相比;#P < 0.05,###P < 0.001,与EXO组相比。
三七外泌体通过激活PI3K/ AKT 信号通路促进rBMSCs的成骨分化,本研究为草药外泌体在骨组织工程及骨质疏松症治疗中的应用提供了实验证据与理论支持。当然本研究也存在一些局限。首先,PI3K/AKT 通路在三七外泌体介导成骨效应中的关键作用仅通过体外细胞实验得到证实,需通过动物模型或临床试验进一步验证。其次三七外泌体中驱动这些效应的精确生物活性代谢物仍大部分未被鉴定,这可能为开发骨质疏松症(OP)治疗策略提供更特异的靶点。再者,PI3K/AKT 通路与其他代谢通路之间的调控相互作用需要深入研究,以全面阐明三七外泌体介导的骨代谢调控的分子机制。
参考文献:Wu N, Zhang L and Guo H (2025) Exosomes derived from Panax notoginseng promote osteogenic differentiation of rBMSCs via the PI3K/AKT signaling pathway. Front. Pharmacol. 16:1682548. doi: 10.3389/fphar.2025.1682548
最新动态
-
01.29
技术跨界联用:表观遗传学进入“多维验证”时代,这些疾病机制再也藏不住了!文末有惊喜活动!
-
01.29
机制研究的金标准:金开瑞RIP/RNA pull-down试剂盒获多篇顶刊研究认可!
-
01.29
想测结合常数,但样本太珍贵?来试试MST技术
-
01.29
双荧光素酶实验,如何助力客户连发IF>10高分文章?揭秘我们的核心技术与成功案例!
-
01.29
传统草药新生命:鱼腥草来源外囊泡或成脑卒中治疗“绿色疗法”
-
01.29
FRONT PHARMACOL | 三七外泌体通过调控PI3K/AKT信号通路促进大鼠骨髓间充质干细胞的成骨分化
-
12.24
导师压箱底的DNA pull down实验全流程拆解!
-
12.24
从靶点发现到药物验证:SPR +CoIP +ChIP+双荧光+pull down共同验证雷公藤红素如何为胰腺癌提供全新治疗线索?
-
12.24
REGEN BIOMATER| 首次揭示-红景天来源纳米囊泡在血管再生治疗中的突破性进展!
-
12.10
文献阅读:一分钟教你看懂火山图


