【客户文献分享】药用真菌槐耳(Huaier)来源外泌体样纳米颗粒:携带miRNA跨物种调控,精准抑制乳腺癌
近期,我司合作客户单位——首都医科大学宣武医院团队与湖北医药学院附属太和医院合作,在国际学术期刊《Current Developments in Nutrition》上发表了题为“来自槐耳(Trametes robiniophila Murr.)的真菌类外泌体纳米颗粒展现出抗乳腺癌活性”的研究成果 。该研究首次从千年药用真菌——槐耳中分离并鉴定出类外泌体纳米颗粒(ELNs),通过多组学分析与体内外实验,揭示了其通过跨界调节(Cross-kingdom regulation)抑制乳腺癌生长与迁移的新机制。
一、研究亮点
✦首次揭示槐耳抗乳腺癌的“纳米武器”
传统中药槐耳的抗癌活性通常归因于其多糖、蛋白等成分。本研究首次发现,槐耳中存在一类纳米级的类外泌体颗粒(ELNs)。这些纳米颗粒不仅是连接传统中药与现代纳米医学的桥梁,更是槐耳发挥抗肿瘤作用的关键“效应器”,它们能高效地被乳腺癌细胞摄取,精准递送生物信息。
✦跨界调节:真菌miRNA靶向人类基因
研究发现,槐耳ELNs中富含多种真菌来源的microRNA(miRNA)。这些miRNA进入人类乳腺癌细胞后,能够直接靶向并调控与癌症相关的关键基因(如MARCKS),实现“跨物种”的基因表达调控。这一发现颠覆了我们对中药作用机制的认知,将中药的“整体调节”理念,精准到了“分子靶向”层面。
✦卓越的口服稳定性与安全性
槐耳ELNs在模拟胃液(SGF)和模拟肠液(SIF)中保持高度稳定,预示其作为口服天然纳米药物的巨大潜力。体内实验显示,其在显著抑制肿瘤的同时,对心、肝、肾等主要器官无任何毒副作用。
二、研究意义
1.中药现代化的新范式:本研究超越了传统中药“有效成分提取”的研究思路,从“纳米颗粒”和“信息载体”的全新视角,解析了槐耳的药效物质基础和作用机制,为其他中药的现代化研究提供了极具参考价值的范例。
2.创新治疗策略的诞生:首次提出并验证了“真菌ELNs通过miRNA跨物种调控”的抗癌新策略。这为开发基于天然来源、低免疫原性、高生物相容性的新型纳米药物开辟了道路,尤其为乳腺癌等恶性肿瘤的治疗提供了全新的潜在候选药物。
3.跨学科交叉研究的典范:研究深度融合了“纳米技术、RNA测序、分子生物学、肿瘤学”等多个前沿学科,系统性地解答了“是什么、怎么用、如何起效”的科学问题,体现了现代生命科学研究的交叉融合趋势。
三、主要研究思路
01、槐耳ELNs的分离与表征
利用差异超速离心技术从槐耳汁液中提取ELNs 。透射电镜(TEM)显示其具有典型的杯状形态,平均粒径约为121.3 nm 。Western Blot检测证实其表达真菌ELNs标志蛋白14-3-3和HSP70 。

图1:槐耳ELNs的提取、形貌表征及细胞摄取实验
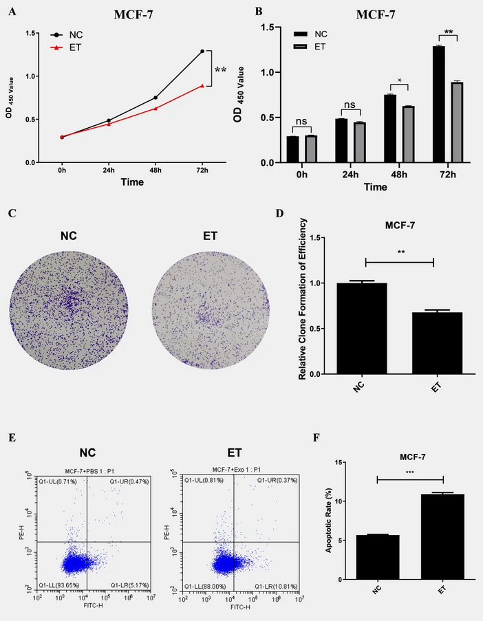
02、抑制肿瘤增殖与诱导凋亡
体外实验证实,槐耳ELNs能被乳腺癌细胞(MCF-7等)有效内化 。CCK-8和克隆形成实验显示,ELNs显著抑制了癌细胞的增殖速率,并大幅提升了Annexin-V标记的凋亡细胞比例 。

图2:ELNs显著抑制乳腺癌细胞活力并诱导凋亡
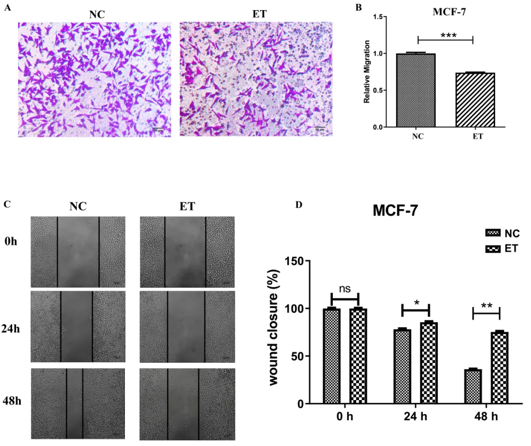
03、阻断肿瘤迁移与侵蚀
划痕实验与Transwell迁移实验结果一致:槐耳ELNs处理后,癌细胞的迁移能力明显受阻 。这一发现为预防乳腺癌术后转移提供了新的思路 。

图3:槐耳ELNs抑制乳腺癌细胞的迁移与侵袭
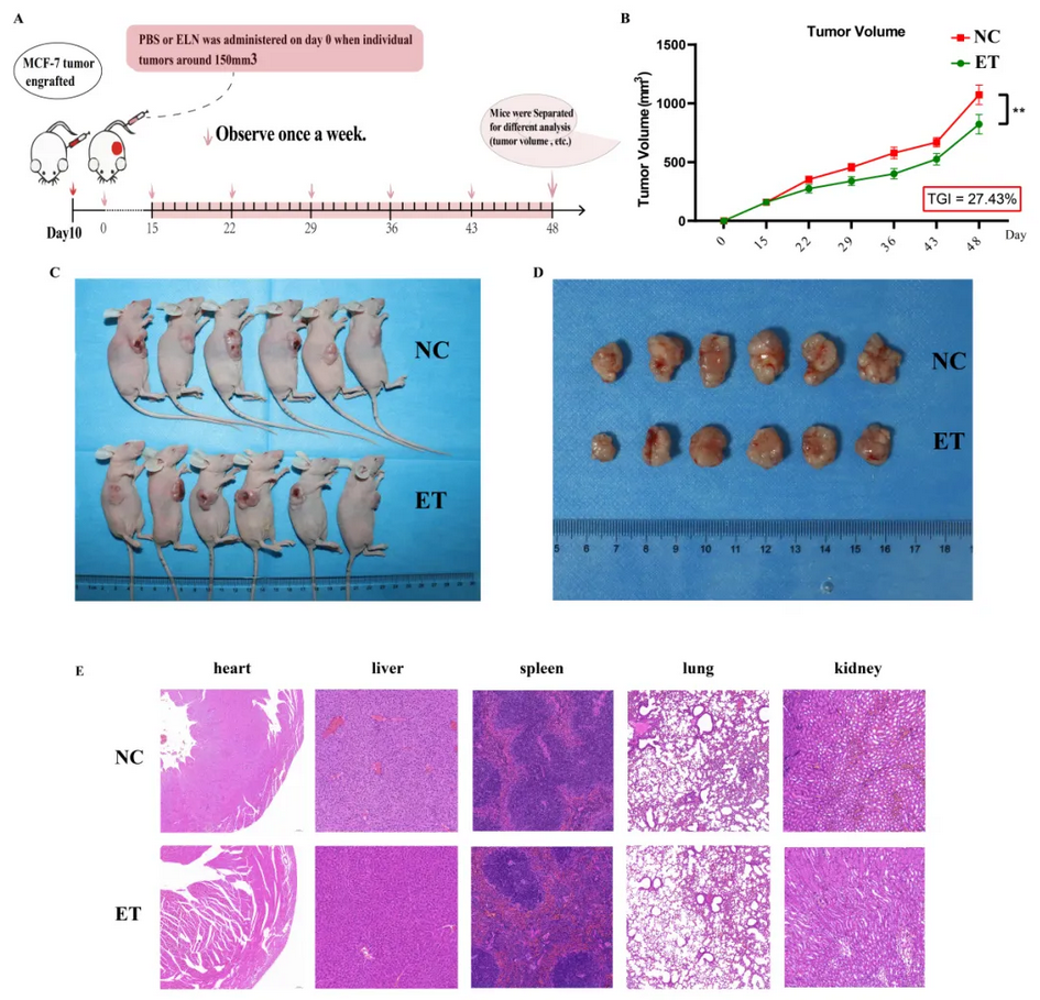
04、体内药效与安全性验证
在荷瘤小鼠模型中,尾静脉注射槐耳ELNs使肿瘤体积缩小了约27.4% 。同时,HE染色证实ELNs对小鼠主要脏器无病理性损害,展现出优于传统化疗药物的高安全性。

图4:体内实验验证肿瘤抑制效果及器官安全性
05、揭示“跨界调节”分子机制
通过RNA-seq与miRNA-seq联合分析,研究发现ELNs通过调节p53、FoxO、MAPK等关键致癌通路发挥作用 。双荧光素酶实验确证,槐耳来源的miRNA474a可精准靶向人类MARCKS基因,直接干扰癌细胞的信号转导 。

图5:真菌miRNA跨界靶向人类基因的机制验证
四、结论与展望
本研究首次系统性地揭示了药用真菌槐耳中的类外泌体纳米颗粒(ELNs)作为其抗肿瘤活性“信使”的关键角色。这些纳米颗粒不仅能高效靶向乳腺癌细胞,还能通过其装载的“跨物种”miRNA,精准调控人类癌细胞内的信号通路,从增殖、凋亡、迁移等多个维度“精准抑制”肿瘤。这一发现不仅为槐耳的抗癌机制提供了全新的科学解释,更为开发基于天然真菌的、安全高效的纳米药物开辟了新方向,为未来乳腺癌的精准治疗提供了极具前景的策略。
参考文献:Zhang H, Liang X Y, Yuan J, et al. Fungal Exosome-like Nanoparticles from Huaier (Trametes robiniophila Murr.) Exhibit Anti-Breast Cancer Activity[J]. Current Developments in Nutrition, 2026: 107657.
最新动态
-
04.07
【客户文献分享】药用真菌槐耳(Huaier)来源外泌体样纳米颗粒:携带miRNA跨物种调控,精准抑制乳腺癌
-
03.24
IF:12.6首报!黄芪来源外泌体样纳米颗粒三重机制协同治疗前列腺癌
-
03.11
同为抗体,为什么一抗看“抗原种类”,二抗却看“一抗种属”?
-
03.11
J Nanobiotechnology(IF=12.6):蔓越莓“纳米邮差”递送麦角甾醇,重启早衰卵巢功能!
-
02.27
没有抗体?不是模式植物?DAP-seq照样搞定你的TF靶基因!
-
02.27
高分研究的共同选择:三篇权威文献背后的ChIP实验工具解析
-
02.27
表观遗传学进入“多维验证”时代,这些疾病机制再也藏不住了!
-
02.27
“药食同源”顶刊思路(IF=10.5)!来源鉴定+活性追踪+体内验证,全面解析无花果来源外泌体抑制乳腺癌骨转移的双重机制!
-
02.27
千年古方,纳米新生:科学家破解半夏如何“指挥”免疫细胞对抗肺癌!
-
01.29
技术跨界联用:表观遗传学进入“多维验证”时代,这些疾病机制再也藏不住了!文末有惊喜活动!


