共筑“创新铁三角”:湖北中医药学会与生之源深化产学研创新
湖北省中医药学会检验医学专业委员会联合生之源成功举办产学研深度融合学术沙龙
03
2019.09那些发表CNS的大牛们,都在做什么?
据统计,2014年开始,Hi-C相关的文章发表量呈指数级增长,其所发表的期刊,影响因子多集中于10-20分区域。历年影响因子大于10的文章可占据总文章数量的35%以上。2019年1-8月,Hi-C相关......
26
2019.07长链非编码RNA LINC00473通过分泌microRNA-195-5p上调PD-L1促进胰腺癌进展
题目: Long noncoding RNA LINC00473 drives the progression of pancreatic cancer via upregulating programmed death-ligand 1 by sponging microRNA-195-5p. 期刊: J Cell Physiol(IF= 4.522) 主要技术: 双荧光素酶实验、AGO2-......
18
2019.07Nature 揭示真核生物细胞核中染色质分离新机制:异染色质驱动倒置核和常规核的分隔
题目: Heterochromatin drives compartmentalization of inverted and conventional nuclei 期刊: Nature 影响因子: 41.577 主要技术: Hi-C、Cryosections 、immunostaining、FISH 、microscopy 哺乳动物细胞中常染色质和异......
31
2019.12蛋白质组学揭示认知轨迹的相关蛋白
期刊: Nature Communications IF: 12.353 技术: Label-free 研究背景 随着年龄增长,特别是到了高龄阶段,人的认知能力会发生不同程度的变化;一些人保持稳定的认知轨迹,而另一些人的认知......
20
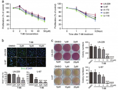
2019.06去甲基泽兰醛通过调节miR-30e-5p/MYBL2轴抑制胶质瘤的生长
题目: Demethylzeylasteral inhibits glioma growth by regulating the miR-30e-5p/MYBL2 axis 期刊: Cell Death and Disease(IF= 5.638) 主要技术: 载体构建+双荧光素酶实验 研究背景 胶质瘤是最常见、最致命、低......
最新动态
【客户文献分享】药用真菌槐耳(Huaier)来源外泌体样纳米颗粒:携带miRNA跨物种调控,精准抑制乳腺癌
IF:12.6首报!黄芪来源外泌体样纳米颗粒三重机制协同治疗前列腺癌
同为抗体,为什么一抗看“抗原种类”,二抗却看“一抗种属”?
J Nanobiotechnology(IF=12.6):蔓越莓“纳米邮差”递送麦角甾醇,重启早衰卵巢功能!
没有抗体?不是模式植物?DAP-seq照样搞定你的TF靶基因!
高分研究的共同选择:三篇权威文献背后的ChIP实验工具解析
表观遗传学进入“多维验证”时代,这些疾病机制再也藏不住了!
“药食同源”顶刊思路(IF=10.5)!来源鉴定+活性追踪+体内验证,全面解析无花果来源外泌体抑制乳腺癌骨转移的双重机制!
千年古方,纳米新生:科学家破解半夏如何“指挥”免疫细胞对抗肺癌!
技术跨界联用:表观遗传学进入“多维验证”时代,这些疾病机制再也藏不住了!文末有惊喜活动!