共筑“创新铁三角”:湖北中医药学会与生之源深化产学研创新
湖北省中医药学会检验医学专业委员会联合生之源成功举办产学研深度融合学术沙龙
14
2018.08蛋白质组学-酵母双杂交技术联合研究蛋白互作变化
金开瑞生物通过联用蛋白质组学与酵母双杂交技术鉴定差异表达蛋白,PPI分析蛋白互作,验证蛋白互作,实现无抗体情况下完美研究蛋白互作套路。......
01
2022.11蛋白质表达、分离、纯化步骤详解
金开瑞拥有大肠杆菌,枯草芽孢杆菌,酵母、昆虫—杆状病毒,哺乳动物细胞五大重组表达系统,提供专业的蛋白质表达、分离、纯化等技术服务。......
03
2018.08蛋白质组学在人冠状动脉粥样硬化的研究
利用蛋白质组学技术对动脉蛋白网络进行全面研究,发现它们在早期动脉粥样硬化中的变化,确定疾病检测新的生物标记物并改善治疗靶点。......
25
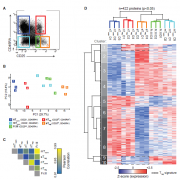
2018.07调节T细胞的蛋白质组学研究揭示其在保护细胞信号通路中的适应性
本文通过对人类调节和常规CD4+T(Tconv)细胞的各种群体进行蛋白质组学和转录组学,获得调节性T(Treg)细胞特性的分子特征,鉴定并定义了所有Treg细胞的蛋白质表达特征,以及定义效......
23
2018.07蛋白质组学到底是研究什么
金开瑞生物跟您说一说蛋白质组学到底研究什么,到底能揭示什么解释什么。......
最新动态
【客户文献分享】药用真菌槐耳(Huaier)来源外泌体样纳米颗粒:携带miRNA跨物种调控,精准抑制乳腺癌
IF:12.6首报!黄芪来源外泌体样纳米颗粒三重机制协同治疗前列腺癌
同为抗体,为什么一抗看“抗原种类”,二抗却看“一抗种属”?
J Nanobiotechnology(IF=12.6):蔓越莓“纳米邮差”递送麦角甾醇,重启早衰卵巢功能!
没有抗体?不是模式植物?DAP-seq照样搞定你的TF靶基因!
高分研究的共同选择:三篇权威文献背后的ChIP实验工具解析
表观遗传学进入“多维验证”时代,这些疾病机制再也藏不住了!
“药食同源”顶刊思路(IF=10.5)!来源鉴定+活性追踪+体内验证,全面解析无花果来源外泌体抑制乳腺癌骨转移的双重机制!
千年古方,纳米新生:科学家破解半夏如何“指挥”免疫细胞对抗肺癌!
技术跨界联用:表观遗传学进入“多维验证”时代,这些疾病机制再也藏不住了!文末有惊喜活动!