共筑“创新铁三角”:湖北中医药学会与生之源深化产学研创新
湖北省中医药学会检验医学专业委员会联合生之源成功举办产学研深度融合学术沙龙
02
2023.02双荧光素酶报告系统
双荧光素酶检测是转录调控研究中十分重要的实验手段,主要应用于启动子和转录因子,以及miRNA和其靶基因 互作的验证。......
07
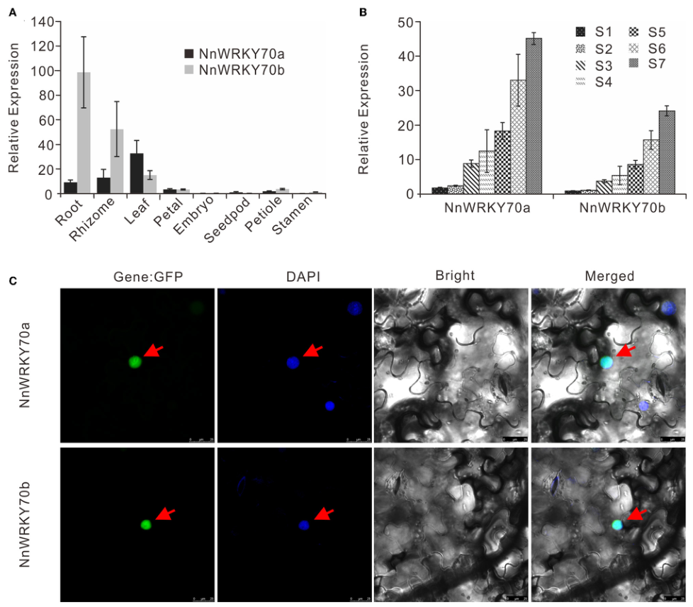
2022.11酵母杂交项目文章| 茉莉酸反应性转录因子NnWRKY70a和NnWRKY70b正调控荷花中苄基异喹啉生物碱的生物合成
苄基异喹啉生物碱 (BIA) 是植物中的一组多样化的含氮次级代谢物,仅存在于有限的植物科。具有药理意义,典型的药用 BIA 包括吗啡和可待因(麻醉性镇痛剂)、血根碱和小檗碱(抗微......
27
2022.07皮肤病空转案例:瘢痕疙瘩单细胞和空间转录组学综合分析文献解读
瘢痕疙瘩是机体皮肤受到创伤后,在修复过程中由于真皮成纤维细胞过度增生和过剩的细胞外基质沉积尤其是以胶原沉积和排列紊乱为特征的一种病理性瘢痕,主要表现为高出正常皮肤......
02
2022.06如何低成本研究空间转录组?看完这篇文章你或许会有答案
之前小编已经分享了空间转录组中基于原位杂交和原位捕获的技术文章,现在小编给大家分享一篇基于激光显微切割技术的空间转录组文章。......
28
2022.04Cell Reports:利用空间转录组解析哺乳动物精子生成
Slide-seq是一种基于原位捕获的高通量空间转录组技术,特点是无偏向性、10μm分辨率,其开发者陈飞团队以“Dissecting mammalian spermatogenesis using spatial transcriptomics”为题于2021年11月发表在......
最新动态
【客户文献分享】药用真菌槐耳(Huaier)来源外泌体样纳米颗粒:携带miRNA跨物种调控,精准抑制乳腺癌
IF:12.6首报!黄芪来源外泌体样纳米颗粒三重机制协同治疗前列腺癌
同为抗体,为什么一抗看“抗原种类”,二抗却看“一抗种属”?
J Nanobiotechnology(IF=12.6):蔓越莓“纳米邮差”递送麦角甾醇,重启早衰卵巢功能!
没有抗体?不是模式植物?DAP-seq照样搞定你的TF靶基因!
高分研究的共同选择:三篇权威文献背后的ChIP实验工具解析
表观遗传学进入“多维验证”时代,这些疾病机制再也藏不住了!
“药食同源”顶刊思路(IF=10.5)!来源鉴定+活性追踪+体内验证,全面解析无花果来源外泌体抑制乳腺癌骨转移的双重机制!
千年古方,纳米新生:科学家破解半夏如何“指挥”免疫细胞对抗肺癌!
技术跨界联用:表观遗传学进入“多维验证”时代,这些疾病机制再也藏不住了!文末有惊喜活动!